
随着我国经济的快速发展,社会对于高级会计人才的需求不断扩大。MPAcc(会计硕士)因实践性及应用性强,就业广泛、稳定等优势吸引了大批考生报考。MPAcc成为近年来的考研热门专业,除了会计专业相关的考生,也吸引了不少跨专业考生报考。
一来是因为MPAcc初试不涉及专业知识考察,而且不考让人“闻风丧胆”的高数。相对普研来说,报考门槛低、考试难度小;
二来是市场对会计专业人才的需求大,MPAcc毕业生就业前景广阔。
然而,也正是这些诱人因素,致使近几年MPAcc报考人数不断上升,竞争愈演愈烈。虽然高校招生规模在稳定增长,但MPAcc的分数线和报录比仍然是居高不下,报考难度越来越大。

竞争如此激烈,MPAcc还值得报考吗?我们从其优势及考研现状来具体看看。
会计硕士专业学位,又称专业会计硕士(Master of Professional Accounting,简称MPAcc ),是经教育部、国务院学位办批准设立的一种专业学位。专业代码为125300。其目标是培养具有良好职业道德,系统掌握现代会计理论与实务以及相关领域的知识与技能,具备会计工作领导能力的高素质会计人才。
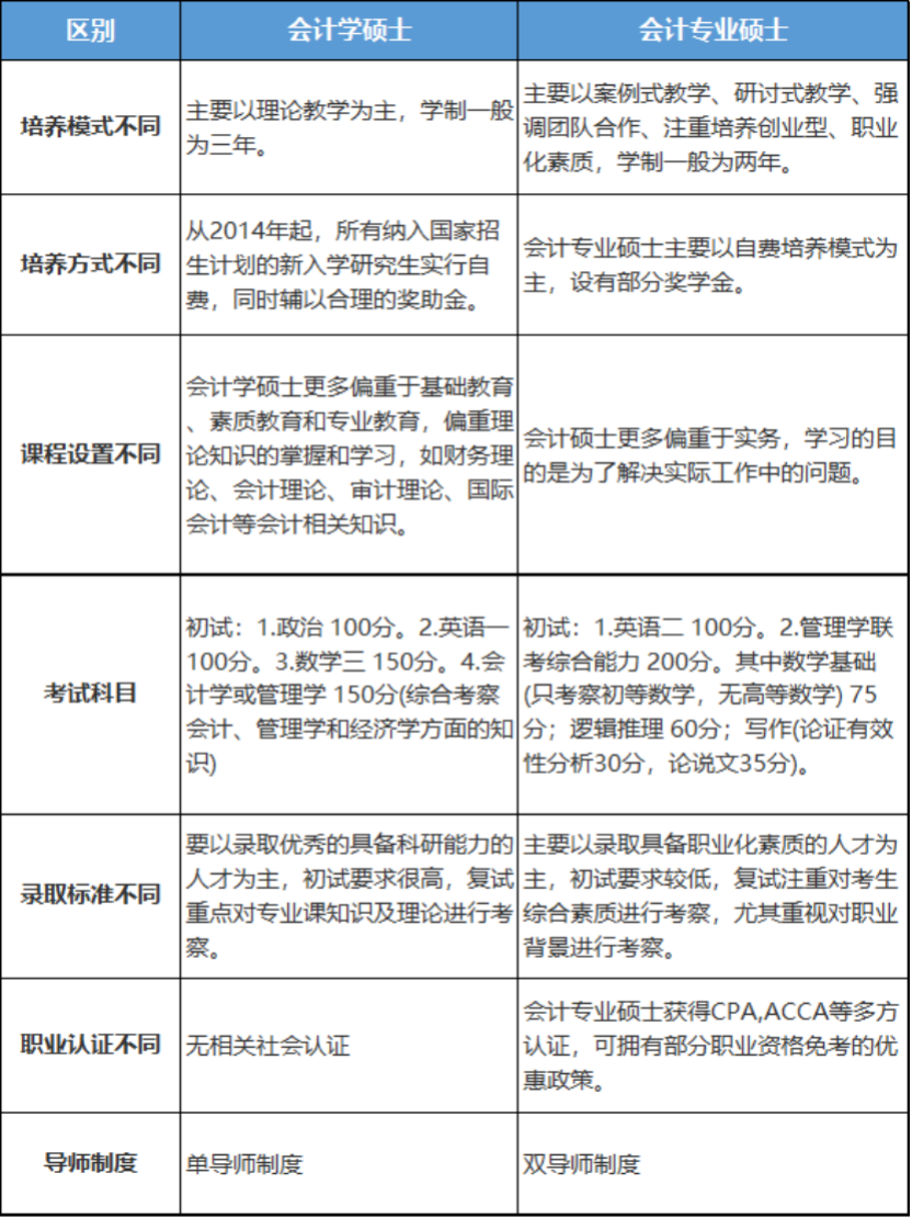
同会计学硕相比,会计专硕更看重实践能力,其招生办法、教育内容、培养模式、质量标准等更突出职业要求,更注重学术性与职业性的紧密结合,注重于实践。
同样是提升学历、提高就业竞争力,会计专硕的考试难度相对较小,除了会计相关专业的考生,对于应届本科跨专业的同学、往届生或在职人员也都比较友好,利于他们弥补会计专业欠缺的劣势。
会计专硕(MPAcc)享有部分会计资格证的免考政策
很多学校MPAcc在CPA、ACCA等会计资格证上有一系列的免考政策,极大地便利了会计从业人员考证。
例如:获得复旦大学MPAcc学生可享有以下相关职业资格考试免考政策
(1)ACCA(The Association of Chartered Certified Accountants英国特许公认会计师公会)
复旦MPAcc学生可豁免ACCA(专业资格考试第一、二阶段五门课程的考试(修满学分)
(2)CIMA(The Chartered Institute of Management Accountants皇家特许管理会计师公会)
复旦MPAcc学生可申请CIMA面试快速通道,申请免考11门课程考试。
复旦MPAcc学生可享有香港会计师公会(HKICPA)报考相关优惠政策
修完指定科目,可直接注册入读香港会计师公会专业资格课程(QP)。QP课程毕业生可获豁免CPA(中国注册会计师)全国统一考试的“会计”、“审计”、“财务成本管理”和“公司战略与风险管理”四门科目。
MPAcc学员除了更广泛系统地学习财会知识和管理理念,也能通过学习指导未来的工作或优化当前的工作流程,制定更清晰的职业规划,而且有助于职业晋升与职业转型。

MPAcc学员除了应届生,也有来自不同背景的在职人士,大家在学习过程中可以相互分享经验,触发不同的思考。同时,学员也能通过院校丰富的校友资源接触到各个行业的精英,拓宽人脉和视野。
MPAcc毕业生就业前景广阔,就业方向有会计事务所、企业财务部、证券投行、理财咨询、银行等,也可以应聘公务员或高校教师等。
会计工作专业性较强,目前的会计从业者大部分是本科学历。如果经过专业学习,获得研究生学历,职业技能得到进一步提升,对于升职加薪会更有优势。不管对于哪类考生,MPAcc对于职业发展都是锦上添花的。
看完会计专硕(MPAcc)的优势,你或许内心已经很是向往了,但是面临的竞争压力时依然不容忽视。那当前MPAcc考研形势到底如何呢?
1、MPAcc报考人数增长。受经济形势、就业因素等原因,大部分考生想通过考研改变学校背景出身,提高就业竞争力。不仅是MPAcc,近年来考研人数都在不断增长。

2020年全国考研人数达到340万左右,比2019年增加50万人,增加15.6%。
当然,对于MPAcc考生,要在意的不应是报考人数,而更该关注我们自身能付出多少努力,提升多少分数,怎样达到自己的目标。因为最终决定你是否能考上的还是自己主观的努力。
2、MPAcc招生院校及招生人数增长。客观来说,报考人数的增加导致竞争激烈,而MPAcc招生院校的新增和招生人数的扩大,也在一定程度上缓解了考研的难度。这就要求考生在择校方面更加理性,要结合院校报录比、历年分数线及个人实力等,找到适合自己的目标院校。
图为:2018年、2019年新增的MPAcc招生院校
3、MPAcc提前面试。为了提前锁定优秀生源,和MBA一样,部分MPAcc院校也实行提前面试,面试流程和MBA大同小异。通过了MPAcc的提前面试,可以降低了初试分数线要求,对于在职考生还是有一定的利好。
考生在备考时,了解一下目标院校是否有MPAcc提面政策。需要注意部分院校实行全员预审制,即报考该校MPAcc,必须参加提前面试。例如:复旦大学MPAcc。

图为:2020年复旦MPAcc招生预审时间安排(2021年入学)
面对越来越激烈的MPAcc会计专硕的报考竞争,坚定的初心+正确的选择+不懈的努力是MPAcc考研顺利上岸的秘诀。
考生要想清楚自己要什么?只是跟风报考,你不一定能认真备考,即使考上了可能也没有办法真正吸收到知识为我所用,这样读MPAcc对你的帮助就不会很大。
当你对自身素质、未来职业规划、行业发展等仔细斟酌之后,你对于考研的选择会更加明了和坚定。只有坚定了初心,你才能更专注地投入备考过程,才会持续学习、坚持到底的源动力。

考生要全面了解MPAcc院校的招生政策、招生人数、历年复试分数线、复试录取比例等信息,结合自身规划,理性择校,找到合适的目标院校。除了择校,学习方式也要选择适合自己的。不要只顾低头读死书,可以利用专业的辅导机构,不仅可以精准备考,还可以结识一些志趣相投的小伙伴,一起学习、相互鼓励,备考也会事半功倍的。
考生首先要对MPAcc备考及学习有充分的心理准备。其次,要调节好自己的生活节奏或工作状态,保证有充足地时间全身心地投入备考学习。最后就放下诸多对MPAcc考试的畏难情绪,轻装上阵,专注地学习吧!只要我们“立刻行动,不要害怕,坚持到底”,结果顺其自然就会到来。
不要纠结于MPAcc报考的现状,那是我们无法改变的事;也不要担心自己不够优秀,因为永远有比你优秀的人存在。我们只要做好自己该做的努力,毕竟只有自身足够强大,才能从容面对各种变化!现在,只要你想好了,就不要犹豫,尽早开始行动,做好备考规划,不断提升自己的成绩。等入读MPAcc,你未来的收获会告诉你,这一切是值得的。