近几年,MPA(公共管理硕士)越来越受到在职考研党,尤其是体制内学员的追捧,成为最热门的管理类专硕之一。
MPA择校的维度有很多,院校性质、开设项目、地理位置、报考难度等……
具体详见下方视频↓↓↓
其中,MPA院校的上课方式也是大家非常关注的点!继上次整理了MBA的上课方式后,不少同学在后台留言想要MPA院校的上课方式汇总。

MPA的上课方式主要分为两种:
全日制MPA:大部分都是全脱产上课,上课时间一般是在周一到周五;
非全日制MPA:一般分为周末班和集中班。
没办法,自己的粉丝总归要宠的
。今天就为大家盘点全国MPA院校的上课方式汇总,手动整理不易,
大家记得关注收藏哦~

上海


北京


广东


江苏


浙江


安徽


河南


陕西


山东


湖南


湖北


福建


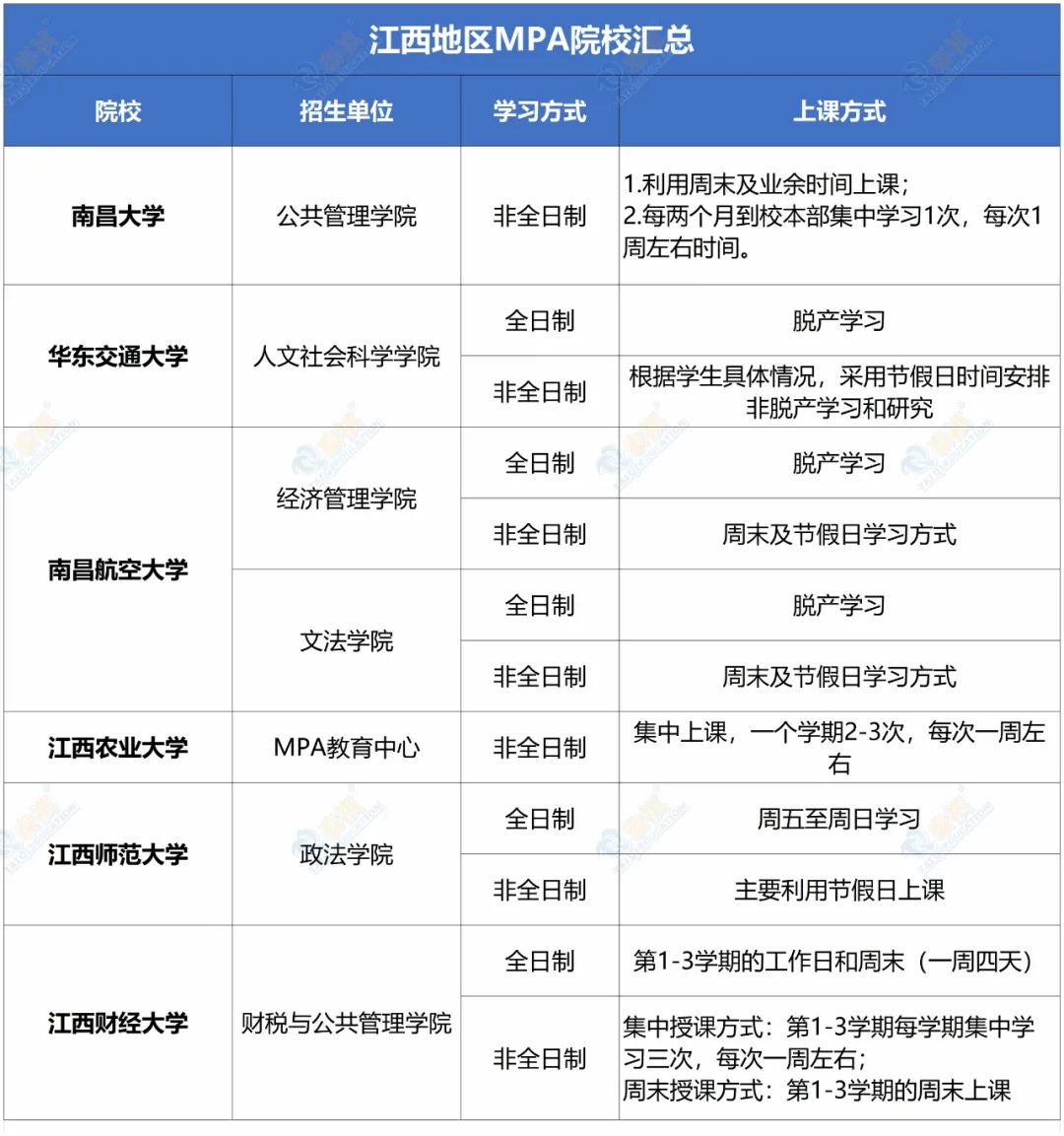
江西


天津


河北


山西


四川


重庆


黑龙江


吉林


辽宁


B线院校

▲上课方式手动整理于各院校官网,仅供参考,以院校最新通知为准
最后需要提醒大家的是,上课方式也会根据课程和院校安排有适当调整,具体还是要以最新的招简和院校信息为准哦~
距离今年考试已经不足半年,有意向报考的同学们可要抓紧时间准备了!我们也期待能够在明年的这个时候收到你们晒出的录取通知书,加油吧考研人!

