近年来,实用性强,性价比高的MEM工程管理硕士报考热度逐年增加,吸引了广大搞技术、做科技、跑工程的同学报考。
MEM一共有四个招生领域:“工程管理”(代码:125601)、“项目管理”(代码:125602)、“工业工程与管理”(代码:125603)和“物流工程与管理”(代码:125604),其中:
“工程管理”和“项目管理”的报考条件为:
♢ 具有国家承认的学历,本科毕业后有3年或3年以上工作经验的人员;
♢ 获得国家承认的高职高专毕业学历或大学本科结业后,达到大学本科毕业同等学力并有5年以上工作经验的人员;
♢ 已获得硕士或博士学位并有2年或2年以上工作经验的人员。
(计算截止日期为考取后的入学时间)
“工业工程与管理”和“物流工程与管理”报考条件为:
♢ 应届生及往届生均可报考。
因为MEM本身是培养“技术+管理”的人才,解决的是在工程中遇到的管理问题。几乎每个院校的MEM项目都开设了多个方向,基本涉及所有的工程领域,包括但不仅限于建筑工程、机械工程、微电子、新能源、智能制造、IT互联网等。
今天泰祺老师为大家汇总了全国MEM院校开设的研究方向,一起看看哪个院校更适合你!

北京


上海


广东


江苏


浙江


安徽


湖南


湖北


河南


山东


陕西


天津


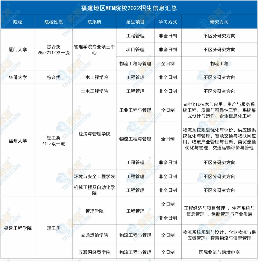
福建


江西


四川


重庆


河北


山西


黑龙江


吉林


辽宁


B线地区

以上内容手动整理自研招网和院校官网,未列举异地班
有遗漏欢迎补充,以院校最新公布信息为准

