11月28日,国家公务员局发布《关于中央机关及其直属机构2023年度考试录用公务员笔试延期举行的公告》。紧接着,部分省份教育考试院也发布公告,决定将原定于12月10日举行的全国大学英语四、六级考试延期举行。

☝《关于中央机关及其直属机构2023年度考试录用公务员笔试延期举行的公告》

☝北京教育考试院发布

☝内蒙古招生考试中心发布
一下子,全网热议,大家纷纷开始担忧:今年的考研会不会也延期。不过就在当天下午5点,研招网官方微博发布通知,表示目前2023考研考试如期举行。

虽然,得到了官方回应,但大家提着的心还是没有完全落下。所以,在这里,我要跟随着官方的脚步再再再强调一遍:2023年全国研究生考试如期举行,不会推迟。
其实,不论考试是否延期,在现阶段,大家最重要的是不要被打乱节奏,安心备考!建议大家可以做好两方面准备:一是自身出发,不受外界改变而改变;二是讯息的及时性,包括各省的防疫政策、考研信息等。

从自身出发可以做什么?
1
平稳心态,静心备考
临近考试,很多同学开始变得浮躁,再加上疫情反复等外部因素,更加崩溃,很难坚持到最后。其实越是到了冲刺阶段,越要平稳心态,沉下心来好好复习,不要轻易被环境因素影响。
2
做好日常防护工作
同学们在日常生活中要做好疫情防护。比如养成戴口罩、勤洗手的好习惯;在外保持社交距离,降低感染的概率。在考研初试之前,若非必要,尽量不要到处乱跑。最好待在本科院校、工作所在地或户籍所在地,避免因为某地出现疫情而成为密切接触者。
3
提前规划行程,备齐相关材料
另外,关注报考点所在地区的出行防疫政策。需要跨地区考试的同学,按照报考点要求的时间安排出行,避免因为不符合防疫要求而被拒绝进入考场。在前往考点之前,要根据各地防疫政策,备齐相关材料,确保万事俱备。同时还要理解并配合防疫相关工作。

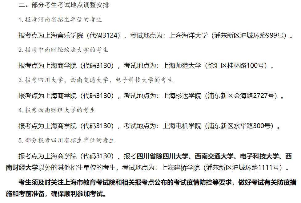
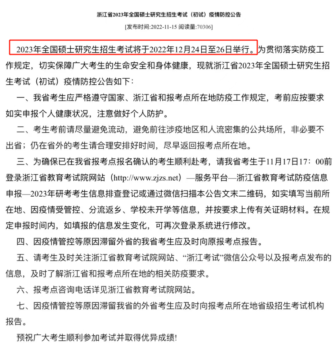
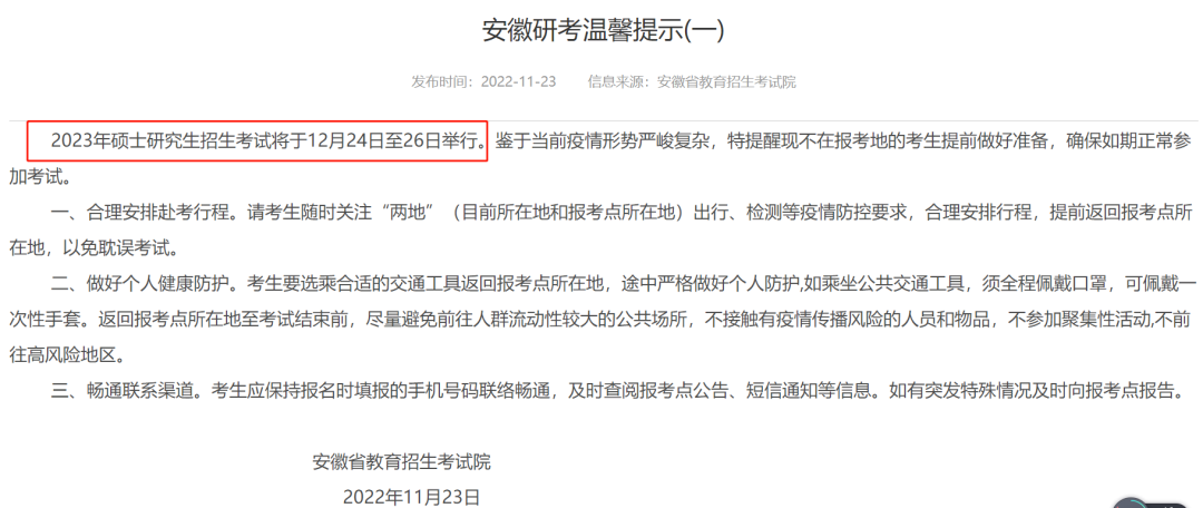
各省市考研防疫政策
目前,部分省份的招生考试院已经发布了研究生招生考试温馨提示。其中,多数都有提到考试将于12月24日至26日举行。由此可见,今年考研大概率还是会如期进行的!下面就是各省具体的防疫公告与链接,请对照查收!


可扫码查看详情


可扫码查看详情


可扫码查看详情


可扫码查看详情


可扫码查看详情


可扫码查看详情


可扫码查看详情


可扫码查看详情


可扫码查看详情


可扫码查看详情


可扫码查看详情


可扫码查看详情


可扫码查看详情


可扫码查看详情


可扫码查看详情


可扫码查看详情


可扫码查看详情


可扫码查看详情


可扫码查看详情


可扫码查看详情


可扫码查看详情

原文链接:
https://www.nxjyks.cn/contents/YJSKS/2022/11/20221125123237000.html
可扫码查看详情

* 其他未公布或者未列举完全的地区,可以后续自行在研招网或者当地教育考试院网站查阅。

总之,同学们现在要做的就是好好复习,并且密切关注考点所在地的防疫要求,准备好相关材料,以最佳的身心状态进入考场。祝大家都能顺利上岸!

