

MBA高昂的学费让不少同学望而却步,打消了想要报考的念头。而且今年部分院校的MBA学费又涨了,更是让不少人大呼念不起了!不过在一片“涨”声中,各高校为了鼓励和吸引更多意向考生,设置了种类繁多、金额丰厚的奖学金政策。
在择校时,奖学金政策也成为了一个影响因素。今天,我们为大家盘点一些新生奖学金为100%学费的院校,一起来看看吧!

复旦大学泛海国际金融学院
2023学费
全日制金融MBA(中国大陆/港澳台):42.8万
全日制金融MBA(国际):45.8万
在职金融MBA :52.8万
最高可叠加奖学金额度:52.8万
复旦大学泛海国际金融学院2023级各类新生奖学金可叠加,奖学金额度最高可达100%学费!全日制和在职均可享受,参考2023学费,在职金融MBA最高可获得52.8万奖学金。

全日制MBA新生奖学金政策
(2023级)



在职MBA新生奖学金政策
(2023级)



上海财经大学
2022学费
全日制MBA:28.8万
非全日制综合精英MBA:32.8万
非全日制金融投资MBA:36.8万
最高单项奖学金额度:50万
根据上海财经大学2023级奖学金方案,统考成绩排名第一/预面试成绩排名第一/综合成绩排名第一/GMAT成绩排名第一,满足其中任意一项即可获得100%学费的奖学金。
值得一提的是,上海财经大学更有高达50万的杰出人才奖学金,满足条件的同学们可千万不要错过了!


复旦大学管理学院
2022学费
全日制MBA:36.98万
非全日制MBA:49.98万
最高单项奖学金额度:49.98万
想要报考复旦大学管理学院MBA的注意啦,2023级考生管理类联考成绩名列第一第二名即可获得100%学费的奖学金!参考2022学费,全日制相当于36.98万奖学金,非全日制相当于49.98万奖学金。


华东理工大学
2022学费
全日制项目:
通用中文MBA项目:28.8万
华理-英国华威国际MBA项目:31.8万
华理-美国罗格斯国际MBA项目:31.8万
非全日制项目:
通用中文MBA项目:32.8万
大健康产业管理MBA项目:34.8万
华理-法国ICN MBA双学位MBA项目:38.8万
最高单项奖学金额度:38.8万
华东理工大学2022级奖学金政策中明确表示,非全日制/全日制统考成绩235分(含)以上,均可获得MBA100%学费的奖学金。


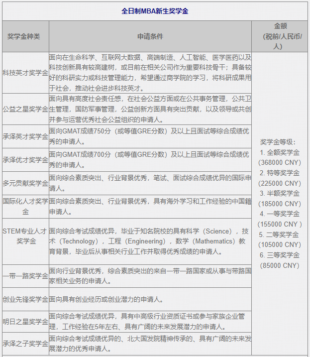
北京大学国家发展研究院
2022学费
北大(PKU)— 伦敦大学学院(UCL)MBA项目(全日制/非全日制):36.8万
北大(PKU)— 弗拉瑞克商学院(Vlerick)MBA项目(非全日制):36.8万
最高单项奖学金额度:36.8万
2022级全日制MBA新生奖学金最高可获全额奖学金36.8万,相当于100%学费!在职MBA最高可获10.5万特等奖学金。

全日制MBA新生奖学金政策
(2022级)


在职MBA新生奖学金政策
(2022级)


上海交通大学高级金融学院
2022学费
全日制金融MBA:35.8万
在职金融MBA:49.8万
金融MBA鑫睿(全国班):49.8万
最高单项奖学金额度:35.8万
上海交通大学高级金融学院的全日制MBA同学可以享受100%学费奖学金,需要满足如下条件:
-
本科来自国内C9院校*或全球排名前25*大学的优秀学生;
-
本科来自国内C9院校的新生,专业成绩在年级排名前15%(须全日制统招本科);本科来自全球排名前25*院校的新生,须获得“优秀毕业生”,“荣誉毕业生”等称号,或由奖学金评定委员会评定GPA的优秀程度是否足以纳入该项奖学金的评定。

全日制MBA新生奖学金政策
(2022级)

非全日制MBA新生奖学金政策
(2022级)


同济大学
2022学费
英文全日制MBA:28.8万
英文在职MBA:40.8万
中文在职MBA:40.8万
最高单项奖学金额度:35万
2022同济大学全日制MBA项目学费28.8万元,非全日制MBA项目40.8万元。按照特等奖学金35万来算,全日制已经超过学费总额,非全日制约等于85%的学费。特等奖学金只有当年入学的学生中管理类联考笔试成绩总分名列第一名可以获得。


中国科学技术大学
2022学费
全日制MBA国际班:20万
全日制MBA中文班:17万
非全日制MBA创新班:25万
非全日制MBA常规班:23万
非全日制MBA全球班:33万
最高单项奖学金额度:33万
中国科学技术大学管理学院2022级新生奖学金中明确表示获得国家级荣誉称号及表彰的、拥有国际级创优、创建等代表成果以及符合合肥市人才目录C类及以上要求的可获得全额学费奖学金。


上海外国语大学
2023学费
全日制MBA:26.8万
非全日制MBA:29.8万
最高单项奖学金额度:29.8万
上海外国语大学发布的2023级新生奖学金政策中表示,联考成绩236分及以上可获得全额学费+顶级名校宾大海外学习优先名额+海外专项奖学金。


华东师范大学
2022学费
通用管理MBA项目:26.8万
最高单项奖学金额度:29.8万
2023级考生在管理类联考中笔试成绩总分第1名且分数≥240分,可获得100%学费奖学金,参考2022学费,即最高29.8万的奖学金!


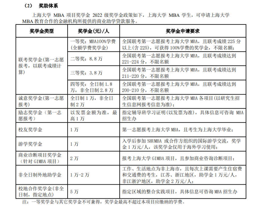
上海大学
2022学费
全日制GLMBA:18.8万
非全日制GLMBA:20.8万
全日制GCMBA:22.8万
非全日制GCMBA:24.8万
全日制GIMBA:22.8万
非全日制GIMBA:24.8万
最高单项奖学金额度:24.8万
上海大学2022级奖学金政策中表示,以全国联考第一志愿报考上海大学MBA且联考成绩225分(含225),可获得100%学费的奖学金,不限名额。

以上就是给大家汇总的11所新生奖学金为100%学费的MBA院校,当然还有一些院校也有丰厚的奖学金制度,大家感兴趣的话可以去院校官网查询或者咨询我们的小助手。
虽然MBA学费昂贵,但是只要努力学习,考取高分,还是有机会获得全额学费奖学金的。正在备考23考研的你,看到这里是不是感觉充满干劲了呢?
机会总是留给肯努力的人,距离23考研还有半年的时间,如果你也想要冲击奖学金,更要珍惜下半年的时间,好好准备提前面试和笔试,泰祺在这里祝愿大家都能够获得心仪院校的offer并且斩获新生奖学金!


正确的选择是成功的一半
扫描↓下方二维码
进行经管类研究生择校评估
测一测哪一个高校适合你

你想了解
▼










